Sogni normali:
Definiti sogni normali quei sogni che non hanno lucidità, cioè non siamo consci di sognare. L’inconscio propone immagini, delle situazioni, degli ambienti, il sogno e i contenuti in esso.
Un sogno può essere buono da analizzare, ma si può fare solo al risveglio, perché prima non siamo coscienti.
Analizzando in questo modo potremo vedere il nostro inconscio, quello che la nostra psiche assimila e come reagisce alle situazioni del mondo onirico.
Ciò porterà a capire una potenziale reazione nel mondo reale.
Per farlo dovremo essere persone introspettive, realiste, ragionevoli.
Un sogno può segnarci a vita, come può essere banale e indifferente, possono essere brutti o belli, possono avere una carica adrenalinica ma anche ricco di emozioni, sensazioni.
Possiamo sentire dolore, essere felici o tristi. Un sogno può trasformarsi in fretta, siamo preda della nostra psiche, dal caso, da onde elettrochimiche che variano senza un ordine preciso.
Il tempo passa in fretta, può essere che non ci sia nessun riscontro con la realtà o con l’uniformità quotidiana. Certe volte ci chiediamo del come può essere che non capiamo che sia un sogno data la situazione irreale.
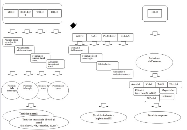
Alcuni consigli per variare la tipologia del sogno le troviamo nel grafico di questo articolo:
https://sognilucidi.net/wp-content/uploads/2011/07/tecnica1.jpg
e qui
https://sognilucidi.net/wp-content/uploads/2011/04/schema_tecniche.jpg
Ovvero:
• Tecnica mentale conscia
• Tecnica mentale inconscia o indiretta
• Tecnica esterna o corporea (fisica)
TRADUZIONE GOOGLE IN ENG:
Normal dreams:
Defined normal dreams that do not have lucid dreams, that we are not aware of dreaming. The unconscious offers images, situations, environments, and the dream content in it.
A dream may be good to analyze, but you can only wake up, because before we are not aware.
Analyzing in this way we see our unconscious, what our mind assimilates and how it reacts to the dream-world situations.
This will lead to a potential reaction to understand the real world.
To do this we must be persons introspective, realistic, reasonable.
A dream can be scarred for life, as may be trivial and indifferent, can be ugly or beautiful, can have an office full of adrenaline but also emotions, feelings.
We can feel pain, to be happy or sad. A dream can quickly turn into, we are prey to our psyche, by chance, by electrochemical waves that vary in no particular order.
Time passes quickly, it may be that there is no feedback with reality or with the uniform everyday. Sometimes we wonder as to how it may be that we do not understand that it is a dream because of the unreal.
Some tips to change the type of dream we find the graph of this article:
That is:
• Technical conscious mental
• Technical unconscious mental or indirect
• Technical or external body (physical)



